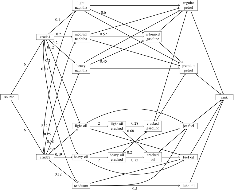
The problem is represented as a generalized network flow problem with side constraints. Each node corresponds to a material, and each arc represents conversion of one material to another via one of the four processes, as shown in Figure 7.1. The arc multiplier values 6 and 2, together with the Distillation and Cracking constraints specified later, are used to split the flow into equal parts at the head nodes of the corresponding arcs.
Figure 7.1: Generalized Network with Arc Multipliers
