Score New Data

To create a new data source for the sample data that you will score:
  1. On the File menu, select Newthen selectData Source. The Data Source Wizard opens.
  2. Proceed through the steps that are outlined in the wizard.
    1. SAS Table is automatically selected as the Source. Click Next.
    2. Enter DONOR.DONOR_SCORE_DATA as the two-level filename of the Table. Click Next.
    3. Click Next.
    4. The Basic option is automatically selected. Click Next.
    5. Click Next.
    6. The No option is automatically selected. Click Next.
    7. Select Score as the Role of the data source, and click Next.
    8. Click Finish.
      Data Source Wizard window
  3. Select the DONOR_SCORE_DATA data source in the Project Panel. Drag it into the Diagram Workspace.
To use the Score node to score new data:
  1. Select the Assess tab on the Toolbar.
  2. Select the Score node icon. Drag the node into the Diagram Workspace.
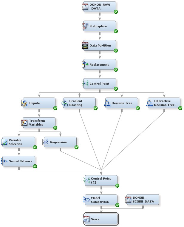
  3. Connect the Model Comparison node and the DONOR_SCORE_DATA data source node to the Score node.
    Score Process Flow Diagram
  4. In the Diagram Workspace, right-click the Score node, and select Run from the resulting menu. Click Yes in the Confirmation window that opens.
  5. In the window that appears when processing completes, click OK. The scoring code has been generated, and the scoring data has been scored.
    Note: The SAS scoring code is viewable in the node results.